240万存款遭封结!山西女子莫名背债240万:空白认购书被添名,多次鉴定申请遭拒

近日,山西省运城市盐湖区居民赵爱萍陷入一场荒唐的诉讼困局:名下240余万元银行存款被封结,执行法院从晋中市榆次区法院转为寿阳县法院,而缘由竟是一起她毫不知情、从未参与的房屋买卖合同纠纷。涉案《商铺认购书》买受人处本为空白,却被擅自添上“赵爱萍”字样,她通过书面申请+四次电话沟通的方式,五次要求进行笔迹鉴定均被驳回。多名证人及完整证据链证实房屋与赵爱萍无任何关联,原审与再审程序存在多处违法情形,法院却仍维持原判。这场横跨近十年的“被诉讼”风波,撕开了司法程序漏洞与公民权益保障的尖锐矛盾。
人在家中坐,债从天上来:240万存款封结才知“被买房”
2024年11月,一通来自法院的电话,击碎了赵爱萍一家平静的生活——其名下中国银行、山西银行等多家银行账户被封结,总额高达240余万元,这笔钱是她与丈夫张某某(化名)辛苦半生攒下的养老钱、应急钱。
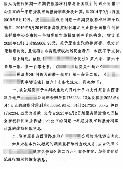
执行法官告知,封结依据是晋中市榆次区法院(2023)晋0702民初4890号民事判决书,该判决认定赵爱萍拖欠山西晋路房地产开发有限公司(下称“晋路公司”)购房款176万余元及利息65万余元。
“我九五年就到运城定居,至今已30来年,虽然老家是晋中,但涉案小区在哪我都不知道!这房子跟我们一点点关系都没有!”赵爱萍既震惊又愤怒。她表示,从2023年7月晋路公司起诉,到当年10-12月案件审理、判决生效,她从未收到过任何开庭通知、判决书或执行文书,更未参与过任何诉讼环节。
赶赴榆次调取案卷后,赵爱萍夫妇发现案件处处透着诡异:判决书载明的住址是晋中市一处她从未踏足的陌生小区,并非其身份证登记的运城住址;所谓“委托代理人”裴红律师的《授权委托书》签名,经司法鉴定确认非赵爱萍本人所签;最核心的《商铺认购书》买受人签字处原本空白,却被添上“赵爱萍”的名字,且认购书明确约定“未签订商品房买卖合同则失效”,完全符合法律规定的无效情形。
更荒谬的是,晋路公司提交的证据显示,涉案房屋2014年9月1日就已交付,而赵爱萍账户在2015年7月28日才发生一笔130万元转账——这笔钱根本不是他们的,是赵爱萍姐姐赵晋萍的钱,只是借他们的卡周转了一下,转钱的实际用途他们完全不知情。“房子交房一年后才转的账,钱也不是我们的,怎么就能认定是我买房?”张某某(化名)拿着转账记录与交房凭证,满是困惑与无奈。他咨询律师后得知,即便按所谓“冒名”说法也不成立,因为房屋从出资、交付到使用,全程与赵爱萍无任何关联。
晋路公司在(2023)晋0702民初4890号案中提交的六组证据,更凸显逻辑矛盾:证据三显示房屋2014年9月1日交付,证据五却以2015年7月的转账凭证主张“支付购房款”;证据四称2020年曾向赵爱萍催款,但赵爱萍从未收到任何通知;证据六以“类似案件胜诉”作为裁判依据,却回避本案核心事实冲突。而关联的4892号案中,晋路公司提交的证据仅缺少银行转账凭证,其余证据逻辑与4890号案如出一辙,且两案涉案商铺均为金潞苑小区6号楼商铺,认购书签名字体高度相似。
铁证凿凿:房屋归属清晰,证据链直指“被冒名”
随着调查深入,案件核心事实愈发清晰:赵爱萍是被冒用名义的无辜者,涉案房屋与她没有任何实质关联。
据张某某(化名)回忆,2015年7月28日,赵爱萍账户收到的130万元,是姐姐赵晋萍因业务结算需要借用账户周转的款项,“这钱是赵晋萍的,当时出于亲情信任答应帮忙走个账,根本不知道这笔钱会被牵扯到买房纠纷里,更不知道姐姐是要冒用赵爱萍的名义购房,转钱的实际用途我们完全不知情”。张某某(化名)强调,此后两家往来渐少,他们对房屋相关事宜一无所知。
赵晋萍在《情况说明》中明确承认:晋中市榆次区金潞苑小区6号商铺101-104室(含涉案102室)是她于2014年出资购置,用于经营楠木家具会所,借用妹妹账户仅为转账便利。赵爱萍既非实际购房人,也从未占有、使用过该房屋,多年来房屋物业费、管理费均由赵晋萍缴纳。案卷材料显示,2014年赵晋萍已分三次向晋路公司支付400万元款项,晋路公司在判决中也认可“《认购书》已部分履行”,但该履行主体实为赵晋萍,与赵爱萍无关。
这一说法得到关键证人李莉峰的强力印证。李莉峰曾是赵晋萍的员工,涉案认购书预留的联系人电话正是她的手机号。法院法官电话核实时,她明确表示:“101-104室是赵晋萍的产业,当年是按赵晋萍指示办理转账,和赵爱萍夫妇没有任何经济往来,赵爱萍从头到尾都不知道买房这回事。”
此外,晋路公司2020年出具的《告知书》“业主(租户)”签字处是赵晋萍的名字,催款通知也始终指向赵晋萍,水电费单据用户则为第三方贷款公司——所有证据形成完整链条,足以证实赵爱萍与涉案房屋无任何关联,完全是无辜被牵连。
程序硬伤触目惊心:五次鉴定申请(含四次电话沟通)遭拒,再审纠错沦为形式
最让赵爱萍夫妇无法接受的是,案件审理过程中存在的多处严重程序违法,彻底剥夺了她的辩论权利。
庭审中,赵爱萍夫妇明确指出《商铺认购书》上的签名并非本人所写,且当场发现涉案102室认购书签名,与同小区103室(4892号案)认购书签名字体高度相似,怀疑均为他人冒签。他们当即提交书面申请,要求对签名进行笔迹鉴定,此后又四次通过电话与承办法官贾法官沟通,重申鉴定诉求,却始终被法院拒绝。
更蹊跷的是,庭审中法院要求晋路公司提供101-104室全套认购书及正式购房合同,作为原告的晋路公司却未能提供任何补充证据。“我们开了两次庭,连晋路公司的关键证据原件都没见过。”张某某(化名)回忆,当他向法官提出质疑时,得到的回复竟是“依据原证据”——可赵爱萍夫妇从未参与过所谓的“原诉讼”,所谓“原证据”更是无从谈起。
2025年3月,榆次区法院曾作出(2025)晋0702民申1号民事裁定,明确认定原审存在“主要证据未经质证”“剥夺当事人辩论权利”等法定再审情形,裁定再审并中止原判决执行。这本让赵爱萍夫妇看到一丝希望,然而再审结果却令人心寒:法院虽认可原审程序存在瑕疵,却以“赵爱萍作为成年人参与转账应知晓购房事宜”“保障国有资产”为由,作出(2025)晋0702民再2号民事判决,维持原判。
“我们提交了赵晋萍的情况说明、李莉峰的证言、伪造代理签名的司法鉴定意见书、转账时间线证据,还有购房款实际支付凭证,这些证据环环相扣,都能证明这房子跟我们没有任何关系,赵爱萍是无辜的,但法院却视而不见。”赵爱萍的代理律师表示,目前已再次提交补充鉴定申请,“只有启动笔迹鉴定,才能还原签名被冒用的真相”。
养老钱被冻生活陷困,强烈呼吁彻查程序违法,捍卫公民权益
如今,240余万元存款被封结,赵爱萍夫妇的生活陷入绝境。“我就是个普通上班族,一辈子就想安安稳稳过日子,没想到莫名背上240万债务,这房子跟我们没有一点关系,钱也不是我们的,怎么就判我们还债?现在工作生活全乱了,整夜整夜睡不着觉。”张某某(化名)的话语里满是无助。
他们始终想不通:明明房屋的实际出资人、使用人都是赵晋萍,明明认购书签名是被冒用的,明明转款是赵晋萍的钱且不知实际用途,明明交房时间早于转账时间、逻辑完全矛盾,明明原审程序严重违法,明明完整证据链证实赵爱萍无辜,为何法院仍执意判决她承担债务?“我们怀疑案件背后有人为干预,否则这么多不合理之处,不可能一路错判下来。”
在此,我们郑重发出呼吁:
1. 晋中市中级法院在后续审理中(若当事人上诉),依法启动全面实质审查,立即对《商铺认购书》关键签名进行笔迹鉴定,彻查交房与转账时间线矛盾、实际出资人与名义买受人不一致、证据未经质证等核心问题,充分考量原审程序违法对案件结果的根本性影响,正视“房屋与赵爱萍无任何关联”“转款为他人款项且不知情”的关键事实,依法纠正错误判决;
2. 相关司法监督部门介入调查,核实本案审理过程中是否存在程序违规、证据采信不当、漠视当事人合法诉求(五次鉴定申请被拒)等问题,杜绝“未审先定”“形式再审”等损害司法公信力的行为,维护司法公正;
3. 社会各界关注这起“无辜者被冒名背债”的典型案件,聚焦“被诉讼”乱象背后的程序漏洞,推动完善法律文书送达、身份核验、笔迹鉴定启动等关键环节的制度保障,让每一份证据都得到尊重,让每一个公民的合法财产权益都能得到切实守护,真正实现“让群众在每一个司法案件中感受到公平正义”。



























